首頁> 產業動態
花蓮堰塞湖溢流 保險業提供保戶傷亡慰問金
▲花蓮光復鄉遭洪水侵襲釀水災狀況嚴重,保險業啟動保戶關懷措施,其中保戶「傷亡慰問金」最高10萬元。(圖/翻攝自張美慧臉書)
- 記者顏真真/台北報導 2025-09-25 10:15
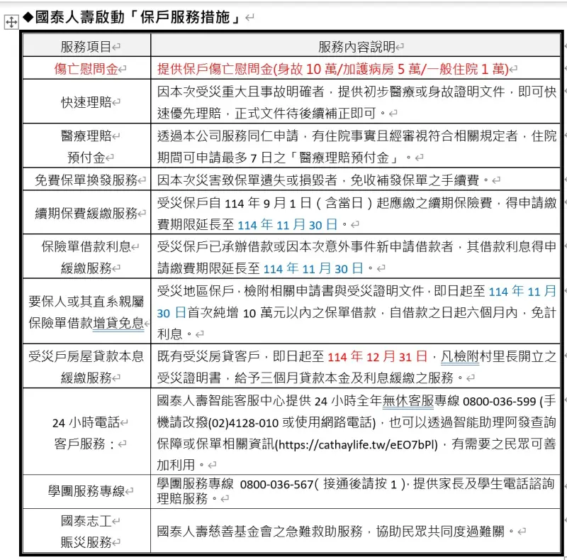
[NOWnews今日新聞] 受到樺加沙颱風外圍環流影響,花東地區降下大雨,導致花蓮馬太鞍溪堰塞湖壩頂溢流,大量洪水傳出嚴重災情。為協助保戶安度難關、重建家園,包括國泰人壽、國泰產險、富邦人壽、南山人壽都宣布,提供保戶「傷亡慰問金」,包括身故慰問金新台幣10萬元,盼協助民眾渡過難關。
國泰人壽除提供快速理賠、緩繳等措施之外,更提供「保戶傷亡慰問金」身故10萬元、加護病房5萬元、一般住院1萬元,對象皆為保戶,包含學生團體保險學生。國泰產險提供「住宅颱洪險」快速理賠服務,協助保戶儘早啟動家園修復;同時也提供「傷害健康險」保戶慰問金關懷,身故10萬元、加護病房5萬元、一般住院1萬元(若同時為國泰人壽保戶以一次為限)。

富邦人壽也宣布,提供「保戶傷亡慰問金」,針對傷亡保戶提供身故10萬元、加護病房5萬元、一般住院1萬元的慰問金,亦於第一時間啟動緊急應變措施,針對應繳月為114年8月至114年12月的續期保費,給予受災保戶延繳6個月,保單借款利息亦得寬延6個月繳息。
若不幸受傷的保戶需辦理理賠,富邦人壽均以方便保戶為原則,務求以最快的速度對受災保戶做好各項立即的服務,受災保戶可透過業務同仁以傳真或行動理賠線上申請理賠,其他應備文件等資料可後續另行補齊;倘若保戶因事故於7大合作院所住院,富邦人壽亦能代為以理賠金結算醫療費用。
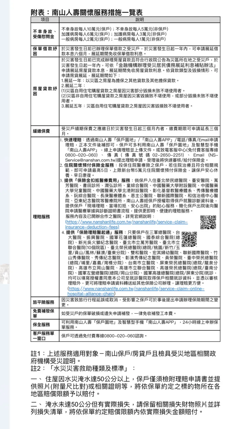
南山人壽第一時間啟動保戶關懷措施,包括提供不幸身故、受傷的保戶及非保戶慰問金,並整合企業資源,派員前往關心受災保戶及家屬,其中「關懷慰問金」部分,不幸身故保戶每人10萬元,不幸身故非保戶每人5萬元;加護病房保戶每人6萬元,加護病房非保戶每人3萬元;一般病房保戶每人2萬元,一般病房非保戶每人1萬元。



