首頁> 產業動態
楊柳來襲!遭遇災損3步驟 存證報備有保障
▲楊柳颱風維持中度颱風等級,路徑持續往西移動,週三對台灣影響最大。(圖/中央氣象署cwa.gov.tw)
- 記者顏真真/台北報導 2025-08-12 19:01
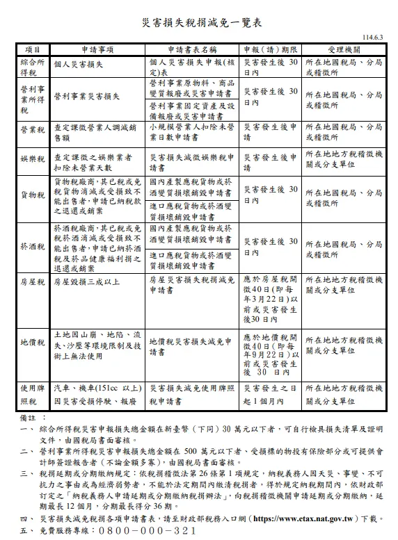
[NOWnews今日新聞] 中央氣象署今(12)日已針對楊柳颱風發布海上、陸上颱風警報,登陸前還有持續增強的趨勢,預計周四才會從台灣海峽出海並逐漸遠離。財政部也提醒,民眾隨時注意颱風動向,做好防災準備,並注意自身安全,若發生財產損失,可申請所得稅、營業稅等稅捐減免,以維護自身權益。
財政部北區國稅局表示,民眾遭遇颱風造成財產損失時,記得把握災損減免3步驟,「拍照存證」、「檢附文件」及「申請減免」,並於災害發生後30日內,報請轄區稅捐稽徵機關辦理相關事宜,提供所得稅、營業稅、貨物稅及菸酒稅等稅目的減免。
國稅局強調,對於民眾因災害造成的財產損失,將秉持從寬、從速原則,主動協助及輔導受災納稅義務人申報(請)各項稅捐減免事宜。
國稅局也提醒納稅義務人,除了可以臨櫃辦理與書面郵寄申請外,也可至財政部稅務入口網站(https://www.etax.nat.gov.tw)線上申請稅捐減免,民眾及營業人若對災害損失稅捐減免規定或申報方式有不明瞭的地方,可就近向所在地稅捐稽徵機關諮詢或撥打免費服務專線0800-000321洽詢。



