首頁> 政治快訊
嗆綠電政策跳票!新科立委:修法核電廠延役
▲李彥秀認為,我國能源政策不能再走入缺電反核的死胡同。(圖/資料照片)
- 記者林怡昕/台北報導 2024-01-23 11:45
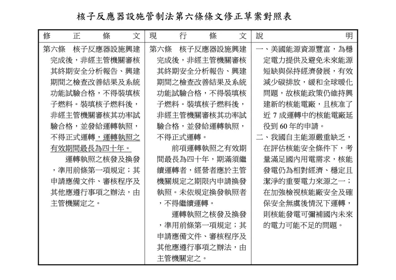
[NOWnews今日新聞] 新一屆立委將在2月1日即將上任,新科立委李彥秀、羅智強與立委王鴻薇、吳怡玎與搶先召開記者會,直指國內電力需求攀升,又要跟上國際「淨零排碳」、「重啟核能」政策趨勢,宣示未來推動修法解套核電廠延役,將針對「核子反應器設施管制法」第六條修正。王鴻薇期盼,相信在野黨合作下,可以讓我國能源政策做出重大改變。
王鴻薇表示,吳怡玎在任內即推出修法讓核電廠得以延役,但在民進黨優勢席次下,無法通過相關法案。現在國會在野黨席次加起來己經過半,包括侯友宜和柯文哲在大選時都提出核電廠應該可以延役,相信在野黨合作下,可以讓我國能源政策做出重大改變。
李彥秀表示,國際能源總署都將「核能」視為減碳的重要方法之一,在歐盟已經將核電廠納入歐盟的「永續分類標準」,去年南韓政府宣布的能源計畫,未來目標將 2030 年前的核電佔比從2021 年的 27.4%,提升至 30%以上,而且美國拜登政府設立一個六十億美元的基金,協助核電廠繼續營運,核能政策已經是國際趨勢,我國能源政策不能再走入缺電反核的死胡同。
王鴻薇直言,過去自己的政見就是核二核三延役,因應全球能源危機,美國、日本、歐洲、南韓都已經啟動核電廠延役。台灣不應該只抱著民進黨的神主牌,在明明知道2025再生能源比率跳票下,不做因應就是失職,我國的自主能源嚴重缺乏,在評估核能安全條件下,考量要滿足國內的用電需求,目前的核能發電仍為較為經濟、穩定且潔淨的重要電力來源之一,相關修法推動勢在必行。
羅智強說,核電延役最大阻礙就是原能會主張「延役需要五年前申請」,現況核二核三就是因為超過申請期限,這次修法就是應該以實質安全與否認定,而非時效來確認,在能源需求前提下,這才是務實有效的辦法,使國內能源政策有一定彈性,才不會受意識形態綁架,造成人為的能源困境,政府總說反核每年都說不缺電,但是每年都在漲電價,不是精神分裂嗎?
吳怡玎說,這項修法提案是她去年就提出的,需要持續性的推動相關立法,能源政策不是政治口水,需要長遠、合理規劃,民進黨政府2025年要達到20%綠電的政策目標確定跳票,就顯示政府規劃不足,亂開支票,如今修法給予我國能源政策更多彈性,也希望朝野可以一起支持,解除能源危機。



