首頁> 政治快訊
綠營內鬨蔡培慧現危機 游顥:在地空降之戰
▲立委蔡培慧昨到信義鄉東埔村勘災。(圖/翻攝蔡培慧臉書,2023.09.06)
- 記者顏幸如/台中報導 2023-09-06 14:30
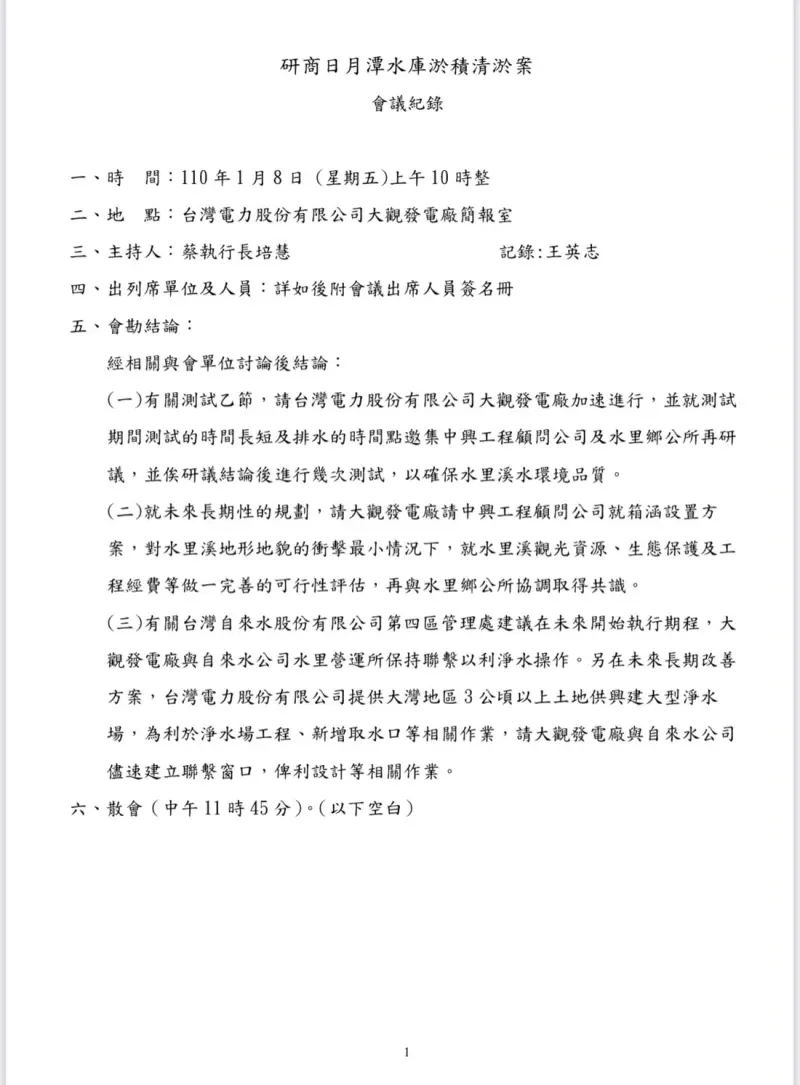
[NOWnews今日新聞] 被民進黨停權的前南投縣水里鄉長陳癸佑宣佈參選,並以「水里出現吳三桂」暗諷立委蔡培慧贊成將日月潭淤沙排入水里溪,蔡培慧隨即出示會議紀錄,澄清當時結論是「相關單位共同討論合適方案」。對於綠營出現所謂陰謀論,藍營競爭對手游顥認為,這是在地與空降的摩擦,自己不會漁翁得利躺著選,將更全力以赴贏得認同。

陳癸佑2020年以水里鄉長身分參選南投縣第2選區立委,以2萬票之差輸給尋求連任的許淑華。去年底許淑華當選縣長,蔡培慧於今年初補選打敗前縣長林明溱當選立委。下屆立委選舉,民進黨在南投第1選區(烏溪線)提名縣黨部主委、縣議員蔡銘軒參選;第2選區(濁水溪線)提名蔡培慧尋求連任。
陳癸佑今(6)日宣佈參選投2選區立委,並強調打死不退,他主張民進黨應勸退蔡培慧,讓她回烏溪線跟現的國民黨立委馬文君拚。他同時批評蔡培慧擔任中辦執行長時,曾在台電協調會贊成日月潭淤沙排入水里溪,歷史上有吳三桂引清兵入關,水里也有吳三桂「引污水入水里溪」。


蔡培慧則出示2年前會議紀錄,表示開會結論是台電大觀發電廠、中興工程顧問公司、日月潭風景區管理處、水里鄉公所就水里溪觀光資源、生態保護及工程經費做完善可行性評估,再與水里鄉公所協調取得共識。她指陳癸佑當時也在會議現場,提醒他「記得要看會議紀錄喔」!對於陳癸佑建議民進黨改徵召她到烏溪參選,蔡培慧表示,黨有既定提名程序,且已完成提名,自己會努力為南投服務。
陳癸佑宣佈參選,在地方出現所謂陰謀論,綠營盛傳背後有郭台銘系統策動,意在衝高郭獨立參選的連署人數,另方面可保送國民黨新人游顥上壘,對此游顥表示,他不認為自己有躺著選的本錢,會更加全力以赴準備選戰。

游顥認為,陳癸佑2020年代表民進黨參選立委獲得高票,是強勁對手,今天陳在地方政壇投下震撼彈,自己會戰戰兢兢,以更謹慎積極、接地氣的態度勤跑基層、博得鄉親支持。至於民進黨所謂陰謀論,他認為現在的參選人自主性高,不容易受到挑弄,問題癥結在於對手陣營在地與空降的摩擦,並意有所指的說「參選人該努力的功課,是先檢討自身,如何先人和而後政通,贏得所屬政黨或反對黨認同」。


